Póntelo fácil
En esquemasdederecho.com, creemos que estudiar derecho y prepararse para oposiciones no tiene por qué ser complicado. Por eso, hemos creado una plataforma con recursos diseñados para simplificar tu aprendizaje.
Con nuestros esquemas visuales, resúmenes claros y estrategias de estudio eficaces, podrás abordar incluso los temas más complejos con confianza y facilidad. Déjanos ayudarte a alcanzar tus objetivos de manera más sencilla y efectiva.
15% de descuento en compras superiores a 65€
aplicando el cupón ESQ15
(Cupón no aplicable a los productos de la categoría COLABORACIONES, no acumulable con otros descuentos)
Ley Enjuiciamiento Civil. Tomo I Art. 1 – 247
La Ley de Enjuiciamiento Civil de Amparo Contreras, en colaboración con Esquemas de Derecho, se divide en 3 tomos correspondientes al LIBRO I, LIBRO II, LIBRO III – IV, y la hemos desarrollado con las actualizaciones de la LO 1/2025, así que está totalmente actualizada.
Este es el primero de los 3 tomos.
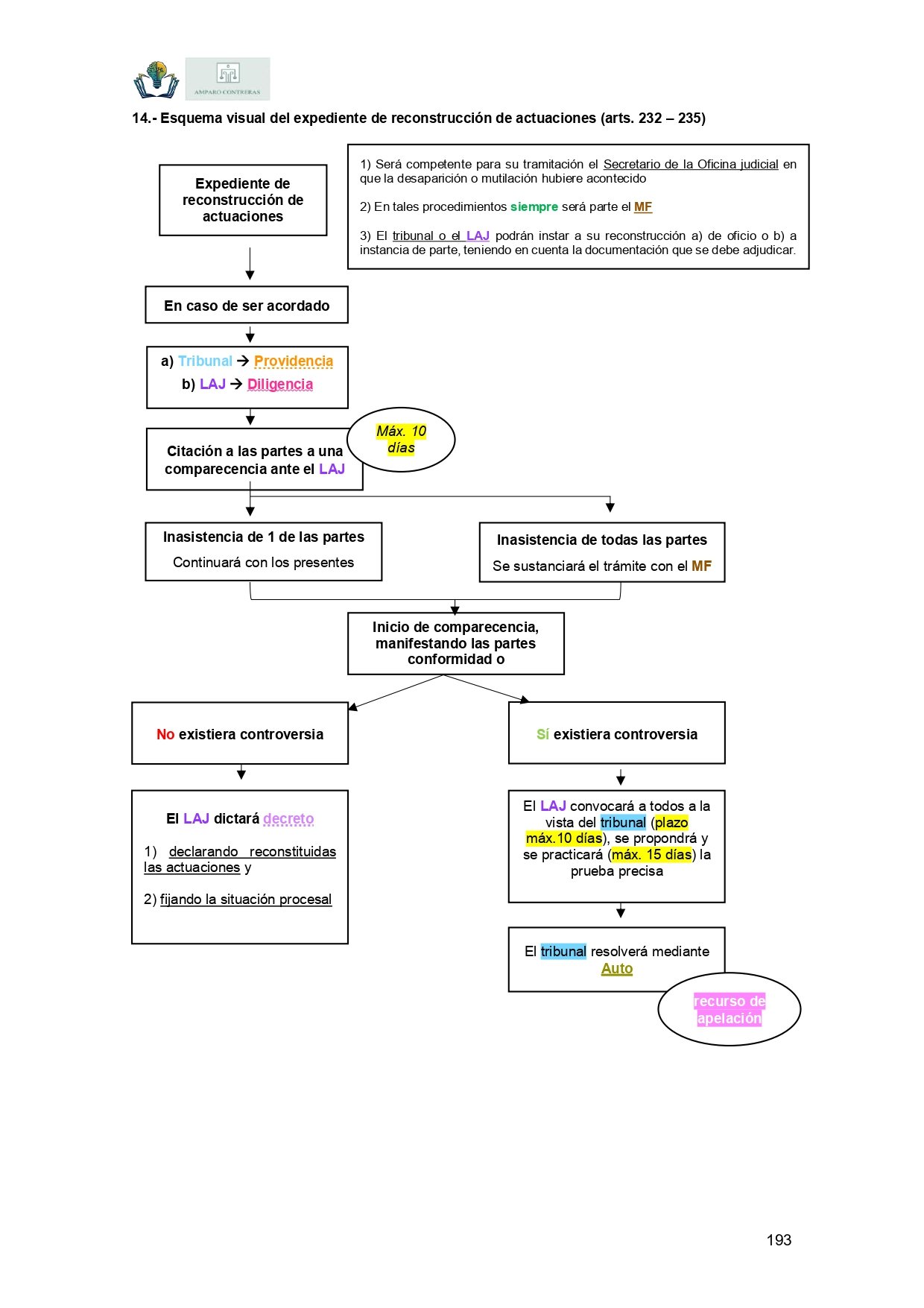
Sabemos que la Ley de Enjuiciamiento Civil es una de las leyes más largas a la que muchos opositores y profesionales en ejercicio tienen que hacer frente, por ello en esta Edición os presentamos una ley preparada específicamente para opositores, y profesionales, desarrollada por profesores de oposiciones. Si estabas buscando esquemas de la Ley de Enjuiciamiento Civil, definitivamente esta es la mejor opción, para tenerla en formato físico o en formato digital, en PDF imprimible.
Igualmente es una ley fundamental que los componentes de los equipos jurídicos de despachos de abogados y empresas deben controlar, convirtiéndose así en su principal aliado para tramitar correctamente todo tipo de contratos con las Administraciones Públicas.
Su objetivo es ayudarte a enfocar el estudio en las cuestiones importantes de la ley, añadiendo explicaciones en cursiva de aquellas cuestiones que pueden generar dudas, así como aclaraciones con un indicativo de señal.
Los artículos se esquematizan de una forma visual para hacer mucho más sencillo su estudio.
Información adicional
| Páginas | 195 |
|---|---|
| Tamaño | DIN-A4 |
| Encuadernado | Anillado |
| Formato página | A color |
| Tipo de letra | Calibri 11 |
| Formatos | Físico, Digital, Físico+Digital |
¿Pero qué ventajas tiene para mi estudio utilizar las leyes de Esquemas de Derecho?
Organización del Conocimiento:
- Estructura Clarificada: permite visualizar de manera clara la estructura y jerarquía de los contenidos, facilitando la comprensión de los artículos.
- Prioridades Destacadas: El subrayado ayuda a identificar y recordar los puntos más importantes, destacando los conceptos clave.
Eficiencia en el Estudio:
- Ahorro de 10-15 horas por tema: Al tener el material ya organizado y subrayado, con la seguridad de que ha sido elaborado por expertos en leyes, los opositores pueden centrarse directamente en el estudio, sin tener que invertir tiempo en organizar o subrayar las leyes ellos mismos.
- Revisión Rápida: Facilita las sesiones de repaso, permitiendo una revisión rápida de los temas más importantes antes de los exámenes, o de los datos que deben retenerse a corto plazo, como los plazos o mayorías, sólo tendrás que buscar en la ley los subrayados de color amarillo, naranja o verde.
Mejora de la Comprensión:
- Comprensión Profunda: la información aparece preparada para retener mediante memoria visual, no existen dibujos distractores, y los términos negativos aparecen remarcados en rojo, lo cual mejora la comprensión y retención.
- Menor Estrés y mayor motivación: La claridad y organización del material puede reducir la ansiedad y el estrés asociado con el estudio intensivo, proporcionando una sensación de control sobre el contenido, ya que evitas mucho tiempo de preparación de tus propios materiales.
- Motivación Incrementada: Ver el progreso de manera tangible a través de un texto subrayado y bien esquematizado puede aumentar la motivación para continuar estudiando y alcanzar las metas propuestas.











